请在此留下您的信息,我们会有专门的客服与您联系
关闭
提交
首页
外汇经纪商
外汇交易账户类型
外汇交易平台
外汇监管
外汇交易品种
外汇杠杆
XM外汇官网资讯
立即开户
模拟开户
真实开户
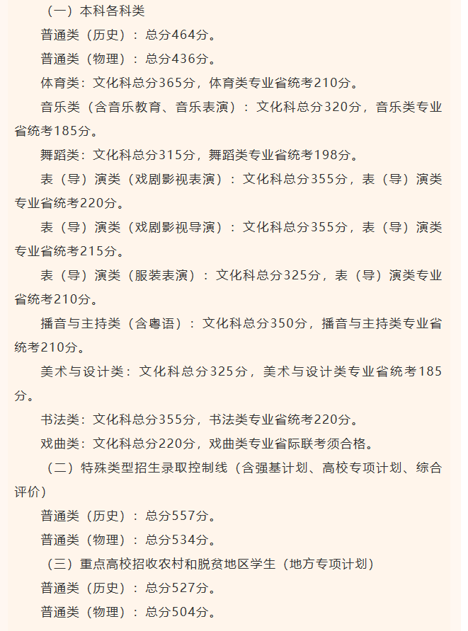
XM外汇官网:广东省2025年普通高校招生各批次录取最低分数线:本科(历史)464分、本科(物理)436分
2025-06-25 11:33:05
格隆汇6月25日|经省招生委员会研究决定,广东省2025年普通高校招生各批次录取最低分数线如下:本科(历史)464分、本科(物理)436分。